• <tt id="24mmm"></tt>
    <li id="24mmm"></li>
    <li id="24mmm"><table id="24mmm"></table></li>
    <li id="24mmm"><tt id="24mmm"></tt></li>
  • <li id="24mmm"></li>
  • <li id="24mmm"><table id="24mmm"></table></li>
  • <li id="24mmm"><table id="24mmm"></table></li><li id="24mmm"><tt id="24mmm"></tt></li>
  • 博思軟件致力人工智能研究與應用,推動行業數智化

    發布時間:2025-10-15 來源:中國網商務頻道 作者:商聞 責任編輯:沈曄

    中央網信辦、國家發展改革委近日聯合印發《政務領域人工智能大模型部署應用指引》(以下簡稱《指引》),為各級政務部門提供人工智能大模型部署應用的工作導向和基本參照。

    政策指引  帶來增長動能

    從《關于深入實施“人工智能+”行動的意見》到《指引》,不僅在政策層面為加快人工智能研究應用提供方向指引,也為行業帶來了巨大的發展前景。此前,北京、上海、廈門等多地已相繼出臺人工智能相關政策,通過發布算力券、模型券、語料券及企業補助方案,形成行業利好,加快助推產業發展。

    博思軟件作為國內財稅、政務數字化領域的行業龍頭企業,在市場規模上,服務全國60余萬行政事業單位,醫療領域擁有超8500家醫療機構客戶?;邶嫶蟮目蛻粢幠R约岸嘣?、廣闊的市場空間,博思軟件持續推進財稅、采購等垂直大模型在相關場景應用,為企業發展注入新的增長動能。

    聚焦場景  精準滿足需求

    聚焦客戶實際需求和行業痛點,博思軟件積極推進AI+場景的研究應用,為客戶解決問題、創造價值。

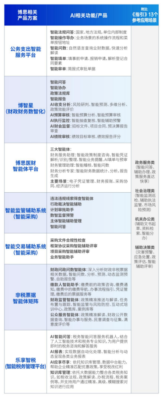
    一是在財稅領域?;诓┧架浖谪敹愵I域的數據生態、專業知識和思維鏈數據,在開源基座大模型進行二次訓練,創新研發出具有專業、豐富財稅知識和高價值思維分析推理能力的垂類大模型——坤元萬象大模型,賦能財政財務、醫療等多個場景應用。例如,博思軟件打造的“博智星”產品,提供智能問答、智能協辦、智能報告等AI輔助工具和智能化的預算審核、執行監控、收支分析、財會監督、績效報告評分等功能,助力提升財政資金使用效率效益。醫院場景下,通過“AI智能體集群+數字憑證基座”解決方案,實現醫療機構收入、支出、資產、往來四大場景的憑證電子化;還推出財務服務、財務管理、經濟運行分析、患者服務四大AI助理,大幅提升業財融合效能。

    二是在采購領域。博思軟件打造的“陽光公采大模型”,是國內首款公共采購垂直大模型,具備智能問答、智能輔助評標、智能需求生成、智能監管等能力,解決復雜政策理解難、圍串標行為識別難、合規審核難等核心痛點。

    今年4月,博思軟件助力深圳公共資源交易中心在全國率先試點完成AI智能輔助評審,取得準確率100%的突破性成果:原本需要5名專家約7個小時完成的評標工作,通過AI僅需約10分鐘即可完成,大幅提升效率,為全國公共資源交易數智化轉型提供了可復制的范本。

    image.png

    在國家大力推進人工智能建設的背景下,疊加電子憑證、零基預算、金稅四期等改革契機,博思軟件在AI的認知、技術、組織等維度,已與傳統軟件應用廠商形成顯著差異,并構建起核心競爭優勢:基于數據生態,打造具備專業豐富財稅知識與高價值思維分析推理能力的垂類模型;圍繞用戶在效率、效益、風險層面的核心需求,打造智能個性化服務,助力客戶重構業務價值;聚焦財稅、采購等關鍵領域,為客戶在多場景下提供全流程AI賦能。

    以技術創新驅動業務升級、以場景落地為客戶創造實效,博思軟件將不斷加快人工智能研究應用,推進“行業垂直大模型+智能體”戰略布局,打造“數據+模型+場景”閉環,推動行業數智轉型,助力經濟社會發展。(博思軟件供圖)(推廣)

    相關資訊

    中文 English Fran?ais Deutsch 日本語
    Русский язык Espa?ol ???? ???

    中國網客戶端

    國家重點新聞網站,9語種權威發布

    立即下載
    国产综合精品女在线观看